移至網頁之主要內容區位置
::: 嘉義市博愛國民小學

公告彙整

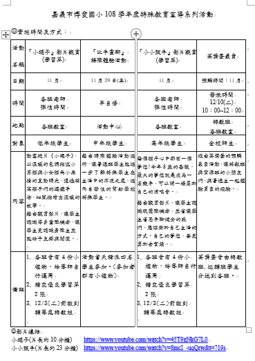
108學年特教宣導系列活動

{{ $t('FEZ002') }} 市立博愛國小|

影片連結    小繩子    https://www.youtube.com/watch?v=45T9gNkG7L0&t=24s

                 小小鼓手  https://www.youtube.com/watch?v=8mcI_-uqQrw



{{ $t('FEZ003') }} Invalid date

{{ $t('FEZ014') }} Invalid date|

{{ $t('FEZ005') }} 243|