移至網頁之主要內容區位置
::: 嘉義市博愛國民小學

公告彙整

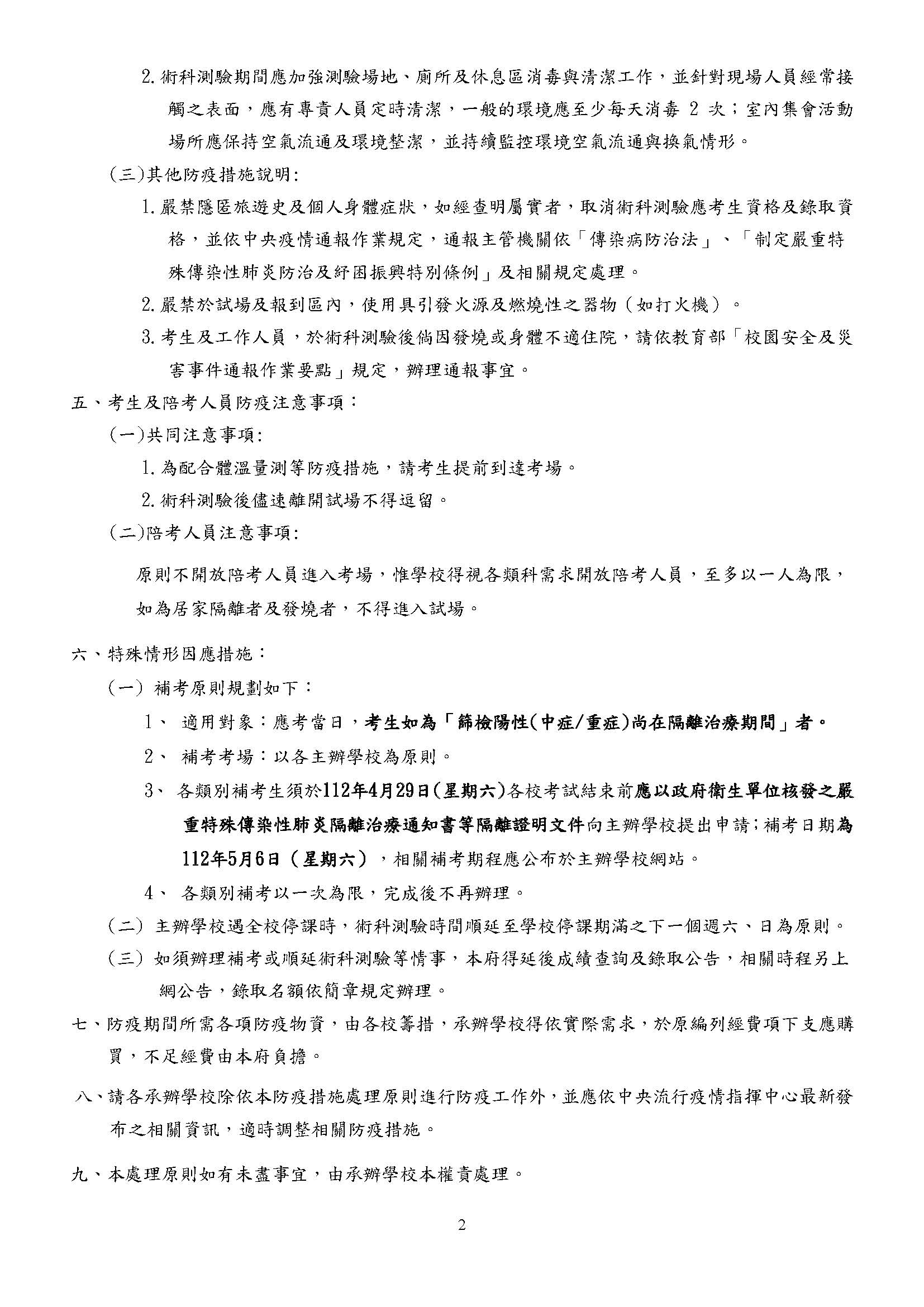
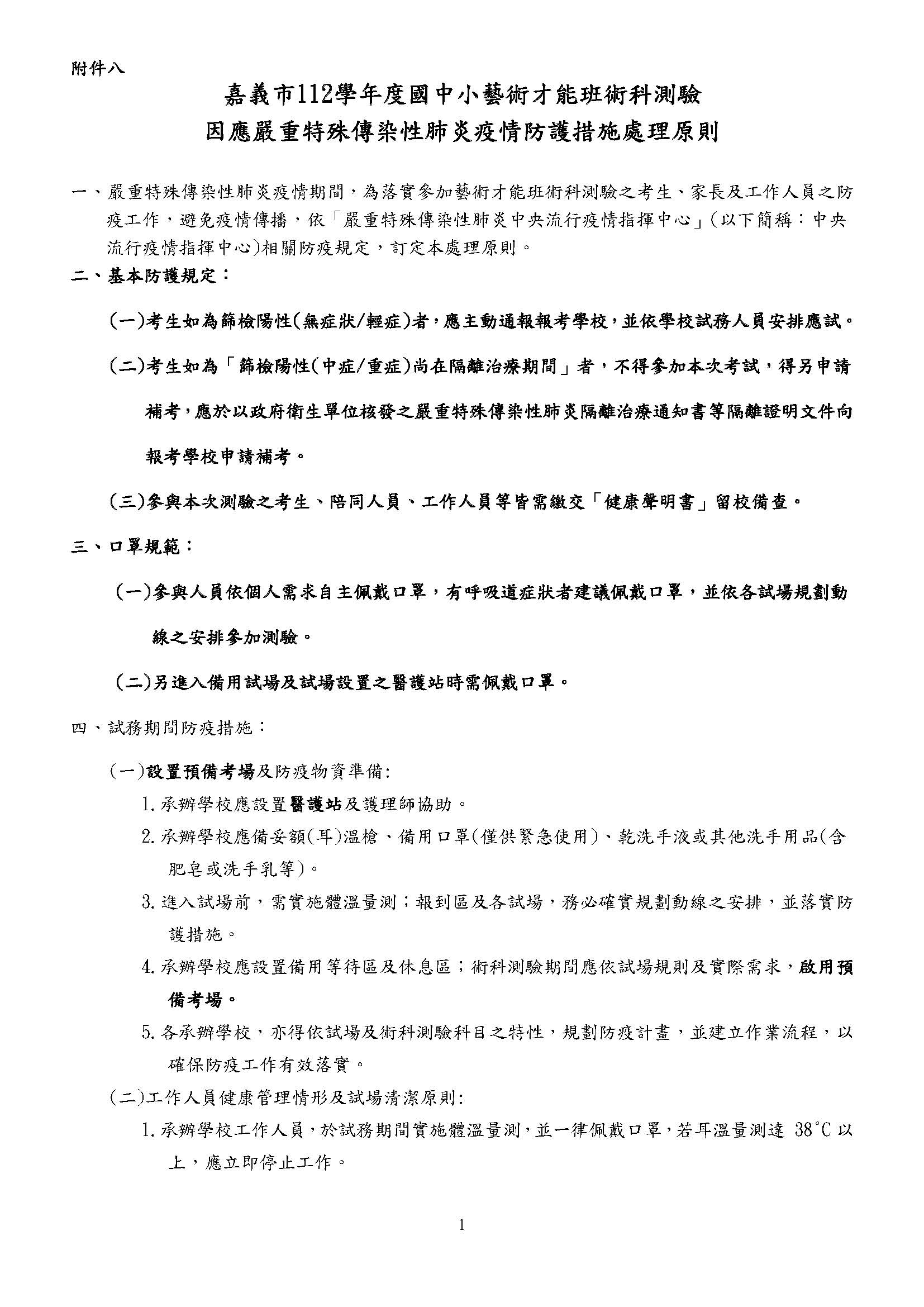
修正嘉義市112學年度國中小藝術才能班術科測驗因應嚴重特殊傳染性肺炎疫情防護措施處理原則

{{ $t('FEZ002') }} 市立博愛國小|



{{ $t('FEZ003') }} Invalid date

{{ $t('FEZ014') }} Invalid date|

{{ $t('FEZ004') }} 2023-04-14|

{{ $t('FEZ005') }} 128|